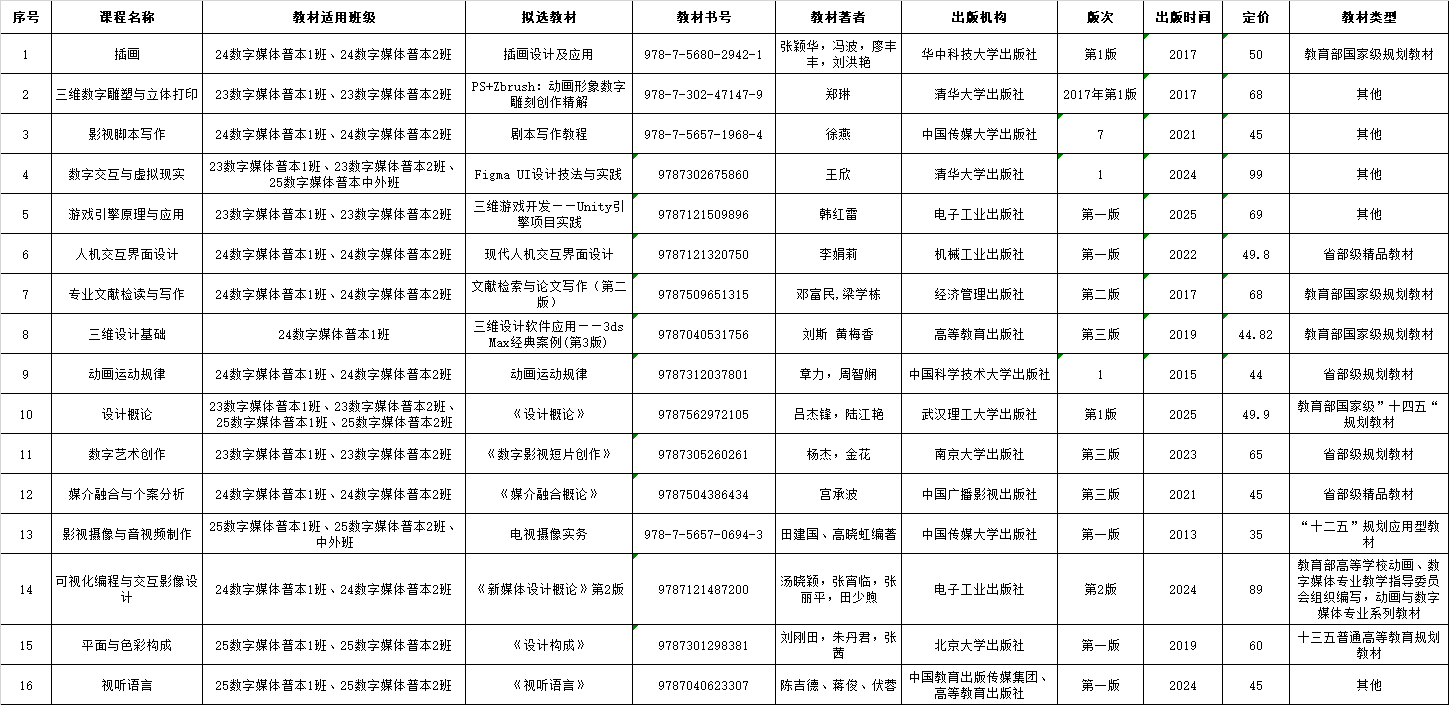
根据《江苏第二师范学院教材建设管理办法(试行)》(江苏二师教〔2025〕13号)文件精神和教务处《关于做好2025-2026学年第二学期教材选用工作的通知》要求,传媒学院组织专家对2025-2026学年第二学期专业课选用教材进行审查,教材选用结果如下:

公示时间:2025年12月31日至2026年1月7日。公示期间如对选用教材有任何意见或建议,请实名向传媒学院反映。
联系人:刘方。联系电话:83758375。
传媒学院
2025年12月31日
根据《江苏第二师范学院教材建设管理办法(试行)》(江苏二师教〔2025〕13号)文件精神和教务处《关于做好2025-2026学年第二学期教材选用工作的通知》要求,传媒学院组织专家对2025-2026学年第二学期专业课选用教材进行审查,教材选用结果如下:

公示时间:2025年12月31日至2026年1月7日。公示期间如对选用教材有任何意见或建议,请实名向传媒学院反映。
联系人:刘方。联系电话:83758375。
传媒学院
2025年12月31日